Chongfan Technology
News
30
2026
-
03
Suspension Waveguide-Enhanced On-Chip Photothermal Gas Sensing
Author:
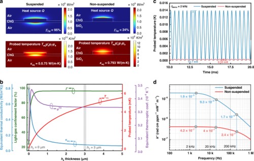
A team led by Wei Jin at the Hong Kong Polytechnic University, together with teams from Jilin University headed by Chuantao Zheng and from Zhijiang Laboratory under Qingyang Du, has demonstrated a suspended chalcogenide-glass waveguide (ChGW)-enhanced photothermal sensor (PTS) that achieves molecular-gas sensing with sub-parts-per-billion (ppb) sensitivity. The authors employed a CMOS-compatible two-step patterning process to fabricate nanoscale suspended ChGWs with insertion loss as low as 2.6 dB/cm. By developing an equivalent PTS model to guide the optimization of the ChGW’s geometric structure, they achieved a fourfold increase in absorption-induced thermal-source power and a 10.6-fold reduction in effective thermal conductivity, thereby boosting the photothermal phase-modulation efficiency by a factor of 45 compared with non-suspended waveguides. Combined with a high-contrast waveguide-end-face Fabry–Perot interferometer, the authors realized an unprecedented acetylene detection limit of 330 ppb, a wide dynamic range approaching six orders of magnitude, and a rapid response time of less than 1 second. The system as a whole exhibits a noise-equivalent absorption coefficient of 3.8 × 10⁻⁴ cm⁻¹, which, to the authors’ knowledge, sets a new benchmark for photonic-waveguide gas sensors. This work represents a critical advance toward the development of integrated-chip sensor prototypes for high-sensitivity, background-noise-free photonic-sensing applications.
The research findings were published on February 17, 2026, in Light: Science & Applications under the title “Suspended waveguide-enhanced near-infrared photothermal spectroscopy for ppb-level molecular gas sensing on a chalcogenide chip.”


Figure 1: Principle of SWE-PTS

Figure 2: Optimization of Suspended ChGW

Figure 3: Enhancement Factor Evaluation

Figure 4: Suspension ChGW Manufacturing

Figure 5: F-P Cavity Characterization

Figure 6: Gas Sensing Performance

Figure 7: Performance Comparison
Source: Optics World
Thank you for visiting the official website of Chongfan Technology. If you have cooperation intentions or suggestions, please contact us through the following methods, and we will reply as soon as possible, thank you!
Address: Room 403, Building 6, Phase III of R&D, No. 36 Xiyong Avenue, High tech Zone, Chongqing, China.
Telephone: +86-13658337211
E-mail: Sales@cfkeji.net
Website: www.cfkeji.net
Mobile Version